Ritual Static

Roles and Responsibilities:

  • Designed and scripted over 30 unique environmental interactions affecting animations, dialogue, and level progression.

  • Used C# to implement a photography mechanic that allows the player to alter the game world, store object information, and create unique 2-dimensional snapshots by taking photos.

  • Modeled, rigged, and animated a variety of chilling 3D monster characters, featuring blend shapes, IK/FK switches, and custom animator controls.

  • Used custom-built inspector tools to craft engaging puzzles and narrative events in the Unity engine.

  • Wrote and directed an original horror strory through a combination of dialogue and environmental narrative design.

Game Overview:

Ritual Static is a domestic photography horror game about a young man who must explore his childhood home one last time after the death of his father. Players use a digital camera in order to take pictures of household items so that they can be sold at auction. However, as night falls, the television static sounds through walls, and the house seems to take on a mind of its own. Explore a nightmare through the lens of a distorted artifact, and pay close attention to your surroundings, as solid walls shift like water and strange things scuttle in the dark.

Development Process:

Ritual Static was intiailly inspired by a nightmare where I became trapped in a dark perversion of my own house. A a layout usually so familiar became distorted and confusing - hallways were longer than they should be, and bedrooms held doors that somehow opened back onto themselves. And the entire time that I walked these eerie rooms, I had the distinct sensation that something watched me from the darkest corners. I woke up both terrified, but also excited to convey this particuarly rich vein of fear through an interactive medium. Soon after, I was presented with the opportuntiy to act as the lead and visionary over a small team for a shool project, and chose to pursue the rendition of this nightmare for our submission.

The other major inspirations for this game were House Of Leaves and Skinamarink, and we spent many hours establishing an environment that matched the domestic hostility of these horrifiying stories. Our goal was to instill a sloping sense of unease and depression not through violent or challenging gameplay, but a palpable atmosphere of otherworldiness. The conceit of a playing through the lens of a camera came as a natural extension to this desire, as it allowed players to interact with the world (through taking pictures) without the baggage of expectations that might accompany a traditional combat or movement tool.

Photography System:

All of the code for the game was written by myself in C#, including the photography system. Taking snapshots of objects and entities in the environment is the primary way players interact with the game, so I could created an open-ended system that allowed us to slot any “response” to an object’s “stimuli” when their picture is taken. Additionally, when a picture is taken, the player’s current camera viewport is converted to a render texture and then stored within the game, allowing them to look back on their previous shots. Our team was able to craft surprising scares and light puzzle solutions by creating objects that can can be seen within stored images, but are otherwise invisible in the game world. I achieved this affect by using a duplicate of the player’s camera to handle screenshots. This extra camera is able to see objects on additional rendering layers that are not visible to the visible to players, resulting in the illusion of “ghost objects”.

Level Design and Swapping Mechanics:

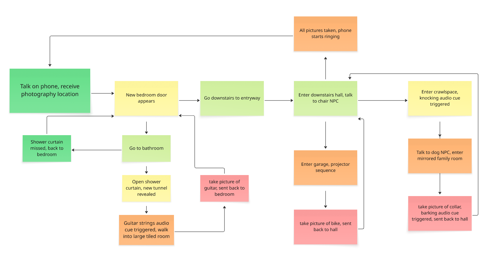
The biggest challenge during the early stages of development was creating a game that felt both engaging and frightening without traditional game systems or a high level of challenge. Many horror games tend to lose their initial rush of fear once the player dies for the first time, an unveiling of the dull, safe simulation that hides behind an ostensibly horrific reality. The same can be said for horror titles that lean too hard on puzzles, as getting stuck on an arbitrary mini-game solution can suck tension out of a moment faster than player’s can blink. This is something I wanted to avoid, and much time was spent honing a style of level design that could be intrinsically unsettling without the need for additional mechanics. This was accomplished through the creation of a level-swapping system, where the game environment will quietly shift and assume new layouts when the player’s back is turned. Returning to a previously-explored room, only to find a door where you were certain none existed mere moments ago, can act as both player guidance and convenient method for subtly ratcheting up a sense of unease. This system functions through invisible trigger objects placed around the level that can active or deactive game objects when the player’s camera is not facing them (which is ensured by calculating their dot product).

Art Design:

The 3D models were all created by myself and a peer inside of Blender before being exported to Unity. We wanted to pursue a harsh and noisy aesthetic that was abstract enough to evoke a dreamlike atmosphere. Trying to determine whether something is watching you from a dark corner suddenly becomes much more tense when even empty shadows seems to dance and swirl in the air. The night segments were interesting to create because we wanted the level to be as dark and mysterious as possible, swarming with visual noise and intense dithering, while still allowing the player to effectively navigate themselves. This required a careful balance of light intensity and range, post-processing effects, and environmental fog, with many playtests and tweaked values along the way.

The most challenging aspect of the art design was establishing the sense that the player was actually watching through the lens of an old digital camcorder. Ultimatley, we used a combination of custom shaders and free plugins to create effects like datamoshing, bad compression, and image artifacting in really sell the “shittty old camera” illusion.

Wrapping Up:

This was my first attempt crafting a pure horror experience, and I learned countless valuable tips related to content pacing, narrative design, and the development of interesting non-combat mechanics. I am very grateful to have taken this journey with an exceptional team of fellow students, and found a particular passion for building the tools and systems that allow my peers to accomplish their designs.

A demo for Ritual Static can be played here. However, we are not done fleshing out this nightmarish world - a full game is currently in the works, expected to be around 90 minutes long in comparison to the roughly half-hour demo level. So make sure to stay around, walk carefully among this strange house, and sleep with the lights on. Ritual Static can be wishlisted on Steam here.

Return To Projects

Platform: PC

Engine: Unity

Production Time: 14 months

Size of Team: 3

Roles: Engineer, Gameplay + Narrative Designer, Rigger

Link To Game: Ritual Static Itch.io

Link To Steam Page: Ritual Static on Steam

Interactable System:

Ritual Static is a large game, and early in the development process I realized the neccessity for design tools that would allow me and my fellow developers to quickly create environmental and narrative interactions without having to write pages of bespoke code. Thus, I created a versatile and open-ended Interactable component, which can be attached to any object that we would like the player to interact with. Once attached, we could simply check boxes and slot in objects from the inspector to create a wide variety of dynamic interactions including 3D animations, dialogue, sound, and level progression triggers. This script also acts as a parent for more advanced objects, allowing me to quickly implement critical narrative events while re-writing minimal code.

I created all of the game’s rigs and animations in Blender, following industry-standard practices including independent hips, IK/FK switches, and locked/limited controls. Many cutscenes in Ritual Static begin with 3D scenes that are photographed, edited, and animated to produce a scratchy, jumpy feel. I created a unique level in the game specifically for the creation of these scenes, featuring an invisible hud and disabled collision in order to better facilitate the taking of dynamic photos. Each frame is edited in Photoshop before being stiched back together and animated as a UI raw image sequence inside Unity. These sequences can then be called by an animator object that fades in and out as neccessary.

Narrative Design:

As the sole writer and narrative designer on Ritual Static, I was sure to carefully structure my work. I first created a master story document that clearly stated the game’s premise, tone, themes, and intended effect on the player. Also featured in this document was a rough outline of the game’s events. The game is split across several days, with each day and nightime segment forming a unique level, and I split up the story outline according to these segments. Each level had its own document for specific level and narrative design, with details including the desired pacing of the level, notable NPC’s, and the order of narrative progression. While plot-critical events such as cutscenes were scripted in great detail, I left most of the game’s dialogue to be written during the prototyping phase. Following Ritual Static’s nature as a surreal experience with a non-traditional story, I decided that characters should feel organic and additive - as if they were growing from the spaces they inhabited. I was hesitant to overload my game with too much written dialogue, as I wanted the physical 3D space to communicate as much of the story as possible. Thus, each additional line of dialogue was rigorously analyzed and trimmed to ensurer it was additive to the story’s intended effects rather than overwhelming. When dialogue is utilized, it tends to be during critical story moments that operate like a visual novel, exemplified by the script featured below.